中国·ylzz总站线路检测中心(股份)有限公司-Official Platform
首页
学院概况
学院简介
学院领导
历任领导
机构设置
院长致辞
联系我们
党建工作
党委简介及工作细则
党的基本知识
党建活动
党史学习教育
学生工作
学生思想政治教育
学生党建
学生日常管理
助学管理
学生活动
学生心理健康教育
永利总站ylzz55
师资概况
教授
副教授
讲师与助教
行政与教辅
研究生导师
体育教学
概况
课程设置
教学管理
精品课程
身体素质测试成绩与分数对照表
群体竞赛
概况
群体计划
体育社团
运动训练
概况
招生考试
高水平运动队
学科建设与科学研究
中心概况
中心管理办法
科学研究
场馆中心
场馆概况
开放时间
下载中心
体测中心
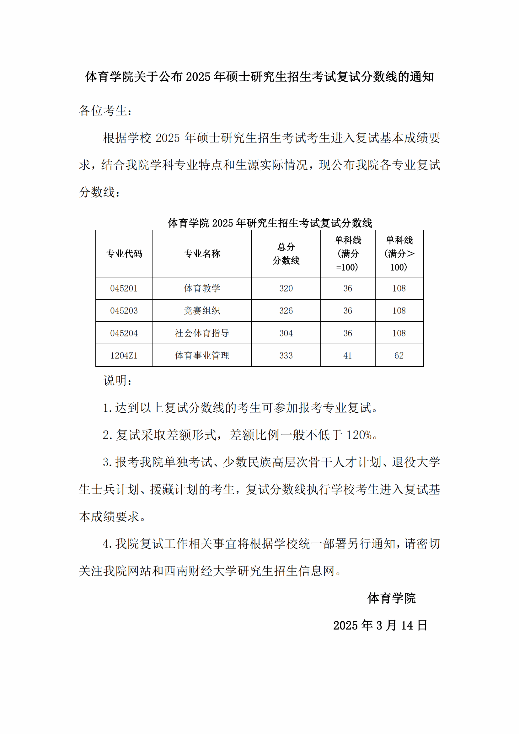
yl12311线路检测关于公布 2025 年硕士研究生招生考试复试分数线的通知
阅读:
附件【
019yl12311线路检测.pdf
】已下载
次
地址:ylzz总站线路检测中心yl12311线路检测 联系方式:028-87092281/87092872 版权所有:中国·ylzz总站线路检测中心(股份)有限公司-Official Platform